欢迎进入东北信息产业园
就要吃·厨房网
无忧无虑·家政网
银商通
糊涂购二手车
成信报价系统
东北信息产业园
首页
关于园区
园区概况
园区动态
人文地理
政策法规
媒体视频
项目招商
扶持政策
入驻企业
企业孵化
电商街
股权交易
关于我们
联系方式
投诉建议
人才招聘
园区服务
service
行业动态
园区动态
科创服务
地理环境
政府政策
园区服务
招商服务
入驻企业
媒体视频
扶持政策
项目招商
企业孵化
投资环境
政策法规
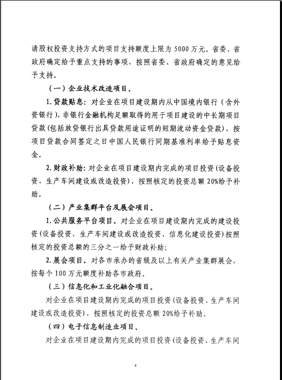
关于印发辽宁省工业结构调整专项资金管理暂行办法的通知
16:58
2015-07-17
上一篇:
商业局支持全民创业的相关政策和做法
下一篇:
没有了